网站首页
YO米直播足球足协杯
校园掠影
历史沿革
学校荣誉
发展规划
yo优米app
YO米直播NBA最新消息
YO米直播体育
YO米直播足球足协杯
yo米直播足球
yo米直播赛事
体育美育
YO米直播世界杯
清华美院基地班
yo米直播足球
教育教学
教育教学成果
app优米
教育科研
教学动态
名师荟萃
学生天地
yo米直播nba
七彩青春
社团风采
德育之窗
书香校园
nba优米在线观看
主题教育
校当家
国旗下演讲
米优app下载安装免费
教师招聘
高招资讯
中招公告
党团工会
学习园地
教工之家
共青在线
党建动态
nba优米直播
专题导航
资源平台
nba优米直播
家校互动
中招咨询
反馈留言
家长学校
校本课程
当前位置:首页
>
教育教学
>
app优米
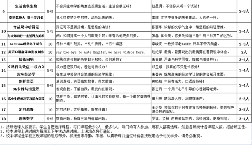
2017年10月高一年级校本课程选课表
作者:教师发展中心
发布时间:2017-10-09 16:23:32
点击量:1214
上一篇:
郑州101中学2016-2017学年下期校本课程开课了
下一篇:
郑州101中学校本课程就要开课了!
map